“We all have a responsibility to protect endangered species,
both for their sake and for the sake of our future generations.”
Loretta Elizabeth Lynch (83rd Attorney General
of the United States 2015-2017)

The genus Prosopis comprises 44 species worldwide, several of them introduced in Africa, India and Near East in the past 4-5 decades. Prosopis africana is native to Africa, while Prosopis farcta (Syrian mesquite) is found from India to Iran, spread to the Middle East, and occurs in Cyprus, Turkey, Ukraine and along the North African coast as far as Algeria. Prosopis cineraria is distributed in dry and arid regions of northwestern India in Punjab, West Rajasthan, Gujarat, Uttar Pradesh, in dry parts of central and southern India, extending into Pakistan, Afghanistan, Iran, and Arabia, usually at low elevations. The rest of the species are typically native to the Americas and introduced in several arid zones of the world. Inadequate management and lack of good husbandry practices have seen the plant escape from areas of introduction to invade lands previously used for crop production and/or for grazing livestock.
Prosopis juliflora[1] is generally credited as the most noxious of invaders with characteristics that make it a highly successful competitor for land and water. A prolific seeder and with seeds that are highly palatable to livestock, plants It is a thorny shrub, native to Mexico, South America and the Caribbean. It is a contributing factor to continuing transmission of malaria, especially during dry periods when sugar sources from native plants are largely unavailable to mosquitoes. The vulgar names of the plant in their area of origin are bayahonda blanca, cuji y aippia although all these species are called algarrobo. The plant grows to a height of up to 12 m. and has a trunk with a diameter of up to 1.2 m. Its leaves are deciduous, bi-pinnate, light green, compounded with 12 to 20 leaflets. Flowers appear shortly after leaf development, and are long green-yellow cylindrical spikes. Pods contain between 10 and 30 seeds per pod. A mature plant can produce hundreds of thousands of seeds, palatable to livestock, so mesquite can be spread by ingestion and excretion. Seeds remain viable for up to 10 years. The tree reproduces by seeds. Its roots are able to grow to a great depth in search of water, they were discovered at a depth of more than 50 m. in North America.
Species of mesquite grow successfully in a variety of different environments given properties of self-incompatibility (that promote hybridization), an ability to compete and to suppress other species and the copious quantities of seed produced. Seed remain in a well-protected seedpod with dormancy imposed by a thick seed coat. Seedpods remain unbroken when mature and do not release seed until minimal growing conditions are met. This results in a huge and persistent seed bank in the soil. Similarly, plants have been quick to colonize previously uncontaminated waterways on productive lands. Flood and/or overland flow of seasonal waters can transfer viable seeds many hundreds of kilometres from the mother tree (i.e. seeds are well-adapted to endozochrory or spreading by water).
Grazing livestock help further spread the plant with seeds passing undamaged through the digestive tract of the animals. Mesquite can grow vigorously under the most disadvantaged conditions. It coppices well and was originally appreciated for plasticity, qualities of survival, sand-fixing potential and, not least, for the off-take available to local communities – for fuel wood, construction timber, livestock feed and food for people. For more than 60 years during the first part of the 20th century the plant has been considered a front-line option for controlling the desertification of farmlands in several dryland areas.
The problem of these species in some of the countries, where they have been introduced:
Ethiopia. Prosopis juliflora has become one of the most serious invaders of agricultural lands since its introduction during the early 1990s. Estimated more than 16 000 ha of reasonable productive lands have been lost to the plant in the Afar and Somalia Regions of Eastern and SE Ethiopia. This is predominately livestock grazing country but the plant has, in addition, successfully occupied cropping lands and infrastructure such as irrigation canals, roads and village areas. The plant is found with moderate level infestation elsewhere in Central and Northern Ethiopia. Prosopis is resilient and adaptable and cannot easily be eradicated by local communities without external assistance.
India. P. juliflora, introduced in 1876, has evolved as a naturalized exotic species in large parts of arid and semi-arid India. It is wide ecological amplitude has contributed for its explosion in saline areas such as Rann of Kutch in Gujarath state as well as the sand dunes of the Thar Desert in Rajasthan. Initially, it was observed to occur in areas of 150-750 mm mean annual rainfall. However, invasions have been recorded in large rice growing stretches of Cauvery River Delta in Tamilnadu state with mean annual rainfall of 1500 mm and where the occurrence of floods and inundation are common. In the southern dry districts of Tamilnadu, where Tank irrigation is the popular and only source of irrigation and village tanks serve domestic water supply, large catchments reservoirs wherein the rainwater during monsoon rains would be stored for use in subsequent drier seasons, have been invaded by of P. juliflora. The species is able to withstand submergence in water for prolonged periods and come up protruding above the water surface with appreciable canopy and branches.

Kenya. The introduction and expansion of Mesquite has followed similar patterns whereby dry land areas in need of environmental protection have been planted with robust cover plants such as Mesquite. For all the best of reasons, those introducing the plant expected to be able to manage it and to handle any issues of invasiveness. Introductions have taken place over more than 35 years. According to the local communities, the main problems attributed to Mesquite are in the following order of importance: long (powerful and poisonous) thorns, invasion and colonization of habitats, elimination of other vegetation, effects on animal health (tooth decay and death from starvation), obstruction/hindrance to communication (blockage of roads, footpaths and punctures), losses in fishing industry, refuge to thieves (including livestock predators and rustlers) and host of crop pests (during intercropping).
South Africa. Several species of thorny Mesquite have become invasive in the arid northwestern parts of South Africa over the past decades. Originally introduced from North and South America in the late 1800s, they were promoted as useful trees and widely distributed and planted until 1960. Widespread, deliberate planting provided multiple sources of seed which were spread far and wide, both endozoochorously and through flooding events. These invasive trees now occur over several million hectares in the Northern Cape, Western Cape, Free State and North West provinces, forming extensive, impenetrable thickets over large areas. Besides overrunning grazing land, consuming excessive quantities of ground water and negatively affecting biodiversity, the plants within dense infestations no longer provide the services that make them useful (i.e. they have no flowers or pods, they are too small and diffuse to provide shade and their trunks are too thin to be useable for timber, fuel-wood or charcoal).
Sudan. Mesquite (Prosopis juliflora) was first introduced into Sudan in 1917. Tolerance to drought and an ability to fix sand dunes quickly made it a success and encouraged further use throughout the country such that by 1938 the plant had been widely introduced into central, northern, eastern and western Sudan. In 1947, a shelterbelt of trees was constructed around Kassala Town – much of it comprising Prosopis. as the result of widespread invasion of natural land habitat and civil infrastructure – watercourses, floodplains, highways, degraded abandoned lands and well-cultivated and irrigated lands, Mesquite has been labeled a noxious weed. Estimates suggest 230 000 ha have been invaded with more than 90 percent of this land in eastern Sudan. This comprises the areas of the Gash Delta to the borders of Eritrea, the Atbara River basin, Khor Baraka and the water collecting areas along the Port Sudan-Gadarif Highway.
Yemen. This country suffers desertification, erosion and soil degradation, and to reduce them, and prevent further degradation and increase soil fertility, two leguminous shrubs Prosopis juliflora (Sw.) DC and P. chilensis (Molina) Stuntz were introduced five decades ago. These plants were officially introduced into Yemen in 1974, and both species, but more P. juliflora, rapidly spread covering large fertile agricultural and marginal areas. Other species of Prosopis in the country is P. glandulosa Torrey var. glandulosa, in addition to natives P. cineraria (L.) Druce and P. koelziana Burkart normally found in different parts of coastal area of Yemen. The main areas invaded by Prosopis in Yemen are: one in Avian close to Aden, the second in the Hodeidah Governorate and the third one in Hadramut. Mesquite has invaded areas of orchards and sorghum fields, where farmers currently hand pull new shoots of the plants. In a heavy thicket of Mesquite, animals and humans are likely to be pricked by the stems. Barefoot children risk to be seriously wounded if they are pricked by long thorns of the plant. In addition, pollen from Mesquite normally causes allergic reactions in humans. Pods of Mesquite have high sugar content, and animals, particularly sheeps, eating the pods experience teeth decay and die some time later. Agriculture of Yemen is mostly irrigated, and Mesquite spread affects the irrigation canals, where its establishment and growth impedes the correct flow of water. In the regions affected by this species, the main irrigated crops are cotton, onions, watermelons, wheat and various vegetables. The Government has spent more than 2 US$ million for the for the control of Mesquite in the canals before the rainy season. However, the stand of Mesquite is so heavy that the canals are not cleaned at the right time and the normal flow of water is hindered. Acacia is the main tree in Yemen: it is a native plant and it is popular with farmers because of its honey and wood. The people in Yemen assert that honey and charcoal from Acacia are much better than from Mesquite.The reality is that Mesquite is more aggressive in its growth than Acacia, and the latter is being excluded largely by Mesquite. Acacia only becomes green at the start of the rainy season, while Mesquite has the advantage to be an evergreen plant.

Numerous methods have been explored and used for eradication and for preventing infestation of new lands. A key logical feature for control is prevention; with restriction on planting into new areas. Similarly, eradication effort has to be prompt and enduring to prevent newly established plants from taking over. In the low-income countries control is typically a mix of manual clearing and burning. Where additional resources are available, larger-scale mechanical clearing with use of heavy equipment may have a role; and followed by chemical treatment to kill re-growth.
Utilization of Prosopis and products is not generally a method of control, but more one of management tolerance. Communities typically need to be shown how to grow productive stands of Prosopis for the extraction of commercial goods, and to promptly eradicate unwanted growth.
The magnitude of distribution and mass of material produced across complete tracts of land makes Prosopis virtually impossible to eradicate once established. Control becomes an approach that has to be shared within the whole community that people understand the many complex issues for containment, for use of lands that remain vulnerable to encroachment and for intensive management of lands that have been cleared. Given the extent of current knowledge within most rural communities, pragmatism suggests that the tree will continue to extend into new lands during the next period.
Control. Mechanical or manual control strategies are essential to remove dense stands of Prosopis. For manual removal chainsaws or other tools may help, while for mechanical control heavy machinery will be required. Manual removal of unwanted trees is hard work and requires much labour. Mechanical removal requires access to heavy machinery, skilled operators and management and to the fuels, replacement parts and other consumables required of mechanization practices. These are resources that are not typical of small-scale landowners, and normally available from the state. Any removal programme based on the use of large scale mechanization should be evaluated and budgeted prior to beginning – that sufficient resources are available to see the programme through to conclusion.

Land clearance. Mechanical land clearance has been undertaken in Australia with ‘chaining’ land clear of scrub. Chaining is dragging heavy chain stretched between two bulldozers/tractors with a change of direction to ensure that the monotypic woodland stands of Prosopis land cover have been destroyed in two directions (Meadly, 1962). Up to 40 ha can be cleared daily according to Rentz (1993), but this has to be followed up with herbicide treatment to prevent re-growth of suckers. Methods such as this may be effective in some regions but it cannot be recommended more widely, because of the risk of re-invasion by alien plants. Further, there is considerable environmental damage to flora, fauna and to the soils, which are then exposed to the elements. Chaining as a technology for land clearing has fallen out of favour in recent times.
In Yemen, it was found that ploughing killed a high proportion of Prosopis roots. However, some re-growth may follow which will then need to be removed and/or treated chemically. Light ploughing with farm equipment can only handle low-growing shrubbery and then there is the likelihood of damage to tyres and plant. Manual land clearance is a well proven if difficult task, but highly practical where plant infestation is light to moderate. Even here it is more productive to spray auxyn-like herbicides directly on to the plant to hasten the likelihood of kill. Issues of legislation may arise with the use of use of herbicides in some areas.
Burning. Fresh stumps can be treated either with an appropriate herbicide or other means to avoid re-growth. In Kenya, for example, the stump is burned with a mixture of goat manure, twigs and firewood, while in Yemen the application of kerosene over the stump followed by burning has shown to provide good suppression of the plant.
Biological control. To avoid the spread of the plant biological control can be used. The most effective agent and method available is the use of insect seed feeders (such as Algarobius prosopis). In principle, the insect will damage the seeds of the plant – and reduce germination potential – but it will not control it (and, it follows, it will not eradicate the plant from an area).

Chemical control. Basal bark treatment with an herbicide sprayed around the base of the lower stem(s) of the plant is a practice used in the USA. The herbicides commonly used for this purpose are 2,4 D, picloram, triclopyr or mixtures. Methods of this kind may not be feasible in countries where herbicide application is severely restricted; and it may not be practical where people have neither access to the chemicals and equipment required nor to the funds with which to purchase them. Treatments of this kind can only be practised in areas far from other broad leaf crops (that may be susceptible to spray drift) or where there are crops that are generally not affected by the herbicide formulations used.
Replacement crops/cover. It is extremely important not to leave land uncovered after clearing it of unwanted mesquite stands. If there is no natural regeneration then an appropriate forage grass or similar fast-growing crop should be planted across exposed lands. This will help prevent issues of soil erosion and provide competition from regenerated mesquite suckers and runners. Controlled grazing will further limit re-growth.
Prevention. There are other preventative measures available to avoid future problems of mesquite infestation. One logical approach is to strictly prevent the introduction of new mesquite plants into the area – deliberately or inadvertently. Ensure that any livestock moving in from infested areas are corralled and given time to excrete any ingested seeds prior to relocation on cleared and/or non-infested lands. This is simply good land husbandry practice.
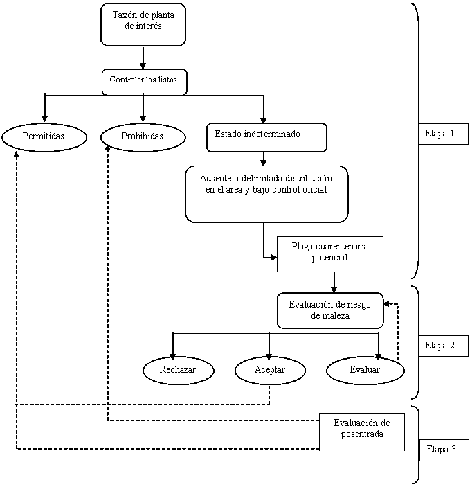
Monitoring risk. It is sensible to undertake regular weed risk assessments to evaluate any future problems that may arise from the introduction of exotic plants into new habitats (FAO, 2005). This is normally undertaken with the guidance of specialists from the Ministry of Agriculture-with experienced people able to reject or approve the propriety of newly introduced species (whether Prosopis or other invasive species).
Utilization. It is not a control method, however it is a component of management in areas densely populated by Prosopis is an important component of management. Utilization requires that people are taught to plan and establish suitable gardens of plants and to train them in the correct manner (for the production, for example, of timber).
References
FAO. 2005. Weed Risk Assessment. FAO, Rome, Italy. 16 pp.
FAO. 2006. Problems posed by the introduction of Prosopis spp. in selected countries. Plant Production & Protection Division, Rome, 39 pp.
FAO. 2007. Increased Food Security Control and Management of Prosopis. Proc. Regional Meeting, Awash, Ethiopia, 15-19 Oct 2007.
Meadly, G.R.W. 1962. Weeds of Western Australia Mesquite (Prosopis juliflora DC.). J. Agric. Western Australia. 3, pp.729-739.
Pasiecznik, N. M, Felker, P., Harris, P. J. C, Harsh, L.W., Cruz, G., Tewari, J. C, Cadoret, K. and Maldonado, L. J. 2001. The Prosopis juliflora – Prosopis pallida complex: A Monograph. HDRA, Coventry, UK. pp 162.
Rentz, D.C.F. 1993. Orthopteroid insects in threatened habitats in Australia. In: Gaston, K.J., New, T.R. and Samways, M.J. (Eds) Perspectives on insect conservation, Intercept, Andover, USA; pp. 125-138.
Zachariades C., Hoffman J.H. & Roberts A.P. 2011. Biological control of mesquite (Prosopis species) (Fabaceae) in South Africa. African Entomology Vol. 19, No. 2, pp 402-415.
[1] It is not only P. juliflora, there are other species of this genus also as invaders in Africa and elsewhere.
Additional note: This article has been prepared in English since most of the countries affected by Mesquite are in areas where English is a common language.
Written and prepared by Ricardo Labrada, Dec. 6, 2018